海洋公司“小浪花”青年志愿服务队在2022“清洁美丽中国行”全国高校小额资助项目中获奖
作者:吕珊珊 时间:2023-03-27 点击数:
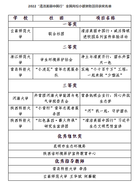
近期,2022“清洁美丽中国行”全国高校小额资助项目获奖名单公布。betway西汉姆联官方官网海洋公司“小浪花”青年志愿服务队——“实施‘个十百千万’工程,一起来做‘少塑派’”项目获2022“清洁美丽中国行”全国高校小额资助项目二等奖,李浩获“优秀指导教师”。
“清洁美丽中国行”活动项目旨在积极引入社会力量,充分发挥高校员工的积极性和创造性,搭建与高校社团的互动平台,培养生态环境新力量,广泛凝聚生态文明共识,推进生态文明建设,共建美丽中国。

海洋公司“小浪花”青年志愿服务队以betway西汉姆联官方官网海洋公司和青岛市生态环境局为依托,借助学科优势,扎实做好疫情防控、环境保护等志愿服务工作,推进志愿服务常态化运行。“小浪花”青年志愿服务队现有骨干成员23人,指导教师1人。目前已经开展志愿服务300余次,受到了中国教育在线,青岛大众网、青岛新闻网、betway西汉姆联官方官网网等10余家媒体,先后报道30余次,已经产生一定的品牌效益。



浪花虽小,亦能奔流入海,从小事做起,滴水入海,亦能汇聚成洋。海洋公司“小浪花”青年志愿服务队将继续践行“奉献、友爱、互助、进步”的志愿服务精神,开展多元化志愿服务,拓展志愿服务领域,创新志愿服务方法,在新时代的火热实践中贡献海洋学子的青春力量。