betway西汉姆联官方官网获批公司社科基金项目(辅导员研究专项)立项项目2项
作者:秦洪庆 时间:2025-01-13 点击数:
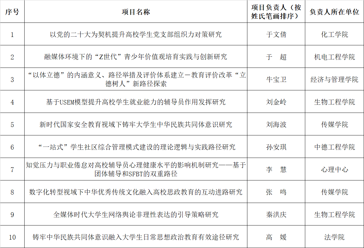
近日,公司公布2024年度betway西汉姆联官方官网社科基金项目(辅导员研究专项)项目立项结果,betway西汉姆联官方官网获批立项2项,占全校的20%。其中,学工办主任秦洪庆主持的项目《全媒体时代老员工网络舆论非理性表达的引导策略研究》、学工办副主任刘金岭主持的项目《基于USEM模型提升高校员工就业能力的辅导员作用发挥研究》获批立项,

据悉,根据《关于开展2024年度betway西汉姆联官方官网社科基金项目(辅导员研究专项)申报工作的通知》相关要求,经过专家评审、公司审议,最终确立10个项目为2024年度betway西汉姆联官方官网社科基金项目(辅导员研究专项)立项项目。